安徽自考网首页 > 毕业实践 > 正文

安徽淮北市2022年下半年自考毕业申请的通知

点击数: 发布时间:2022-11-24 19:34:22 收藏本页

阅读正文

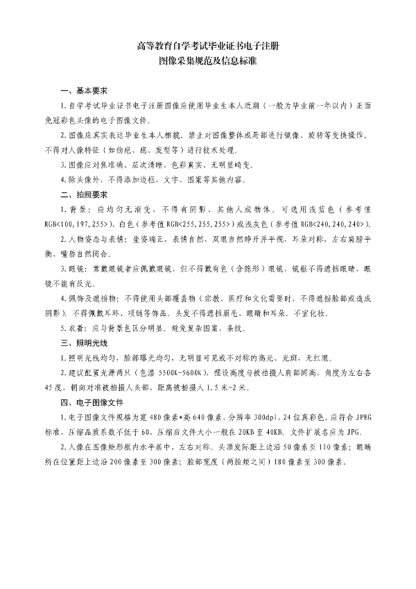
安徽淮北市2022年下半年自考毕业申请的通知

相关课程

课程名称 优惠价 讲师 免费体验 报名
管理经济学--精讲班 ¥288 汪振纲 报名
劳动关系与劳动法--精讲班 ¥288 陈柳红 报名
财务报表分析(二)--精讲班 ¥288 廖鹏翔 报名
人力资源开发与管理--精讲班 ¥288 王小娟 报名
小学语文教学研究--精讲班 ¥288 杨琇玮 报名
银行会计学--精讲班 ¥288 Morning 报名

系统已经实行知识产权保护,任何单位及个人不得擅自非法模仿使用。否则,本网将追究其相关法律责任。

Copyright(c)2018-2025 安徽自考网(ah.exam100.net)All Rights Reserverd 蜀ICP备18127099号 增值电信业务经营许可证:川B2-20190782

安徽自考网(ah.exam100.net) 版权所有
增值电信业务经营许可证:川B2-20190782