安徽自考网首页 > 毕业实践 > 正文

安徽合肥市2024年下半年自学考试毕业办理温馨提示

点击数: 发布时间:2024-10-31 17:43:37 收藏本页

阅读正文

安徽合肥市2024年下半年自学考试毕业办理温馨提示
合肥市2024年下半年自学考试毕业预计11月下旬办理,具体办理时间、办理流程请考生关注合肥招生考试网的通知。如考生有课程可以免考,免考手续和毕业申请将同时办理。请准备申请毕业的考生提前做好准备。
一、拍摄证件照:
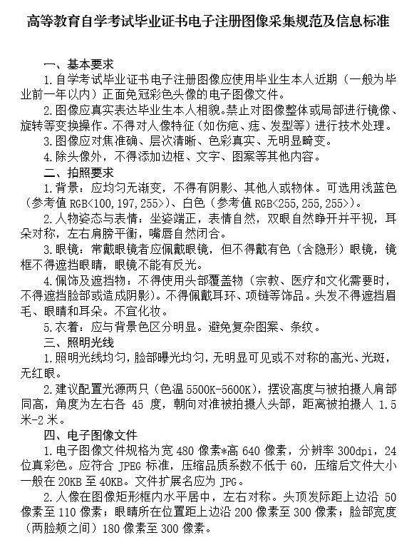
考生在申请毕业时须提交一年以内正面免冠彩色头像的证件照,证件照用于考生的毕业证书、毕业生登记表(学历档案)以及学信网的电子注册,请考生认真对待,不得上传生活照、手机自拍照,不得对照片进行美化美颜,建议考生到照相馆拍照。
二、申请本科毕业的考生:
申请自学考试本科毕业的考生须具有教育部承认的专科(或以上)学历作为前置学历。考生须下载安装学信网APP,通过学信网APP查询自己的学历信息,如在学信网APP上查询不到自己的学历信息,可能有以下几个原因:
1.2001年及以前的高等教育学历证书:考生须通过中国高等教育学生信息网(学信网,网址:https://www.chsi.com.cn)完成学历认证,办理毕业时提交《中国高等教育学历认证报告》。
2.国(境)外学历学位证书:考生须通过中国留学网(网址:https://www.cscse.edu.cn)完成学历认证,办理毕业时提交《国(境)外学历学位认证书》。
如考生取得了前置学历后,变更了姓名或身份证号,须在11月20-21日(上午8:30-11:30,下午2:30-5:00) 携带以下材料到合肥市教育考试院自考科现场提交证明材料。提交的材料包括(1)情况说明;(2)身份证原件及复印件;(3)含现用名及曾用名的户口簿原件及复印件或公安部门出具的姓名变更证明原件及复印件(姓名变更须提供);(4)公安部门出具的身份证号变更证明原件及复印件(身份证号变更须提供);(5)前置学历的毕业证书原件及复印件、《教育部学历证书电子注册备案表》(2001年以后毕业须提供)或《中国高等教育学历认证报告》(2001年及以前毕业须提供)。
三、课程成绩在安徽省自学考试考生服务平台上查询不到的考生:
可能有以下几个原因:
1.2015年及以前外省转入,没有办理转入确认,在安徽省自学考试考生服务平台上查询不到转入成绩:考生须于11月20-21日(上午8:30-11:30,下午2:30-5:00)携带以下材料到合肥市教育考试院自考科办理现场确认,提交的材料包括(1)考生登录安徽省教育招生考试院网站(https://www.ahzsks.cn)“自学考试>业务办理”栏目“安徽自考2015年以前外省转入成绩查询”,查询到的外省转入成绩页面截图;(2)转出省的成绩合格证或成绩证明原件及复印件;(3)身份证原件及复印件。
2.在安徽省自学考试考生服务平台上查询不到实践课、毕业论文成绩:考生须在11月21日前联系主考学校将成绩录入平台。
附:

      相关课程

      课程名称 优惠价 讲师 免费体验 报名
      管理经济学--精讲班 ¥288 汪振纲 报名
      劳动关系与劳动法--精讲班 ¥288 陈柳红 报名
      财务报表分析(二)--精讲班 ¥288 廖鹏翔 报名
      人力资源开发与管理--精讲班 ¥288 王小娟 报名
      小学语文教学研究--精讲班 ¥288 杨琇玮 报名
      银行会计学--精讲班 ¥288 Morning 报名

      系统已经实行知识产权保护,任何单位及个人不得擅自非法模仿使用。否则,本网将追究其相关法律责任。

      Copyright(c)2018-2025 安徽自考网(ah.exam100.net)All Rights Reserverd 蜀ICP备18127099号 增值电信业务经营许可证:川B2-20190782

      安徽自考网(ah.exam100.net) 版权所有
      增值电信业务经营许可证:川B2-20190782